Козлов Александр Иванович: другие произведения.

Иллюстрации к "Опорные виртуальные сферы космических шаров (дополняется)"

Самиздат: [Регистрация] [Найти] [Рейтинги] [Обсуждения] [Новинки] [Обзоры] [Помощь|Техвопросы]
Ссылки:
Школа кожевенного мастерства: сумки, ремни
Типография Новый формат: Издать свою книгу
  • © Copyright Козлов Александр Иванович (aldr.fl@gmail.com, qq22@bk.ru)
  • Обновлено: 23/05/2021. 282k. Статистика.
  • Эссе: Естествознание, Изобретательство

  • Иллюстрации:


    2-й черновик идеи полушарий А.И.Козлов
    dayojxkxsaexs-r.jpg:900x1200, 301k

    Скорость сейсмволн и плотность Люстих
    grafikljustiha.jpg:776x743, 78k

    Люстих 2
    grafikljustiha2.jpg:875x631, 72k

    Люстих 3
    grafikljustiha3.jpg:823x521, 45k

    Люстих 4
    grafikljustiha4.jpg:815x515, 44k

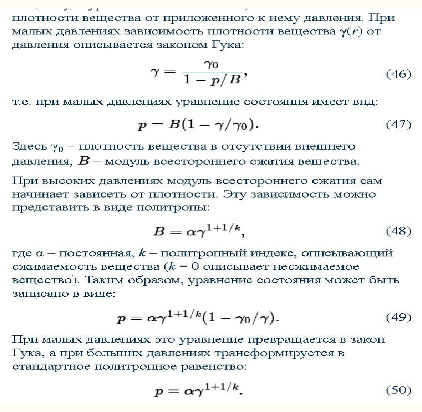
    Гук Васильев-Козлов
    guk-wasilxew.jpg:846x826, 119k

    Васильев-Гук, фото АИК
    gukmini.jpg:252x47, 2k

    Васильев-Козлов
    mikroguk.jpg:157x30, 1k

    Плотность и давление Земли Б.Васильев
    plotnostxidawlenieb.wasilxewa.jpg:669x558, 21k

    Иллюитрация идеи Сферы "Баланса". Исходная идея предполагает большую плотность в ядре. Прочие материалы пригнаны к реальным с опорой на Золотой Модулор -аншеф
    sferabylansa.jpg:875x713, 115k

    первая визуализация идеи СГМЦТП А.И.Козлов
    sferapolusharijperwyjeskiz.jpg:693x978, 97k

    вобла односторонняя ВВМаяковского А.И.Козлов
    wobla.jpg:800x382, 37k

    Связаться с программистом сайта.

    Новые книги авторов СИ, вышедшие из печати:
    О.Болдырева "Крадуш. Чужие души" М.Николаев "Вторжение на Землю"

    Как попасть в этoт список

    Кожевенное мастерство | Сайт "Художники" | Доска об'явлений "Книги"